立足娱乐圈·争做八卦帝!

江都在线

当前位置:主页 > 体育圈事 >

荷甲直播运营简历工作内容()

来源: 江都在线 作者: 江都体育 发布时间:2023-05-18 14:44:44

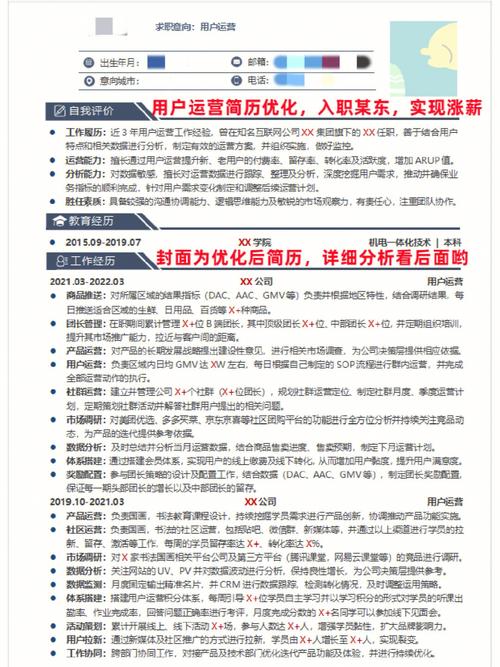
姓名:张三

工作年限:3年

联系方式:139xxxxxx

工作经历:

2018年3月-至今 荷甲足球俱乐部 直播运营

工作内容:

1.负责荷甲联赛官方直播平台的策划和推广

2.协调直播团队,安排直播日程和主持人

3.负责直播平台的内容制作和后期编辑工作

4.与俱乐部合作,推出俱乐部官方直播节目

5.与球员、教练等嘉宾进行访谈直播

6.收集用户反馈,分析数据,优化直播效果

7.参与直播平台的营销推广活动,提升用户互动

体育直播的魅力

在当今社会,体育直播已经成为了一个全民热潮,越来越多的人热爱着通过直播平台观看体育赛事、了解体育新闻。体育直播不仅仅是单纯地看比赛,更是带给人们一种与体育亲密接触的感受。

体育直播具有着丰富的内容。除了比赛本身,在直播节目中还有着球员、教练等嘉宾的访谈,这些访谈不仅可以让观众了解到一些不为人知的传闻,也可以让观众与偶像更加亲近。

体育直播也具有着强大的社交性。在直播的过程中,观众可以随时与其他观众进行互动,分享自己的看法、感受,这种互动不仅可以提高观看体验,也可以建立观众之间的社交关系。

体育直播更是有着庞大的商业价值。在直播的过程中,我们可以看到非常多的广告赞助商,他们的投入不仅可以帮助减轻俱乐部的经济压力,同时也可以通过直播平台的用户流量来实现品牌营销。

体育直播不仅仅是一种单纯的观看方式,更是一种生活方式。通过体育直播,我们可以了解到体育赛事的最新资讯,更可以让体育运动走进我们的生活,成为我们生活中不可少的部分。

    责任编辑:江都体育

    2022-02-18 15:29:59

    许多大龄单身男女都有过被父母催婚的经历,其实不只是父母,只要到了年纪,身边的人似乎都开始或明或暗的进行催婚,只 ... [详细]

    男生戴戒指给人的感觉俗气恶心?喜欢戴戒指的男生性格如何

    2018-11-29 09:04:44

    前几天小编在跟闺蜜们聊什么男人最让你受不了这个话题时,有不少闺蜜觉得满身带着金链子金戒指的男人最让人受不了。因 ... [详细]

    2020-04-02 09:28:23

    偶尔我们也会听到有人介绍身边的朋友说这是我发小,当然了最多的还是在电视剧中,现实生活中玩得好又一起长大的朋友太 ... [详细]

    2023-01-03 17:06:18

    有一个女儿,朴树很少提到她,但是在某节目上说过,她是一个很单纯的女孩,很有才华。吴岱凝,朴树的妻子吴岱凝是个8 ... [详细]

    2023-01-03 17:06:27

    日本桃子酱指的是黄子韬,他之所以会有这样的外号,是因为黄子韬去日本做宣传的时候,装扮非常像二次元的人物。这样 ... [详细]

    图酷

    图说天下

    资讯排行

    首页 - 娱乐圈事 - 体育圈事 - 两性情感 - 星座命运 - 奇闻怪事 - 历史故事 - 科技资讯 - 图说天下 - 知识百科 - 图酷
    电脑版 | 移动端
    Copyright © 2002-2019 江都在线 版权所有 鲁ICP备19047752号-1 公安部备案:37020302371586
    网站邮箱:yyseye@hotmail.com

    返回顶部